En la industria farmacéutica, el tiempo de respuesta ante una alarma no solo impacta la productividad: también impacta la calidad, la seguridad y el cumplimiento regulatorio.
Uno de los factores que más diferencia a un usuario operativo de un usuario verdaderamente competente es su capacidad para leer e interpretar correctamente los P&ID (Piping & Instrumentation Diagrams) del equipo.
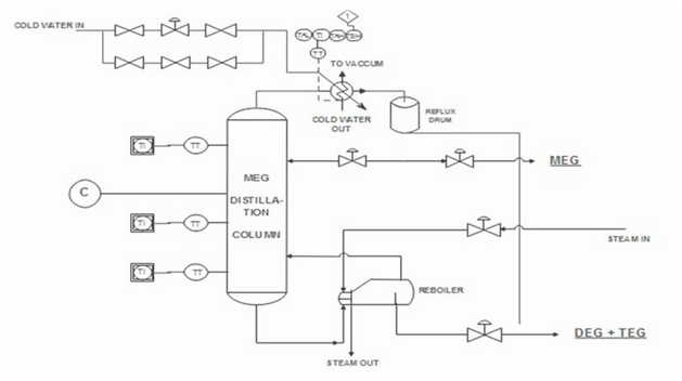
En los sistemas de Glatt, el P&ID no es solo un documento de ingeniería.
Es, en la práctica, el mapa funcional del proceso.

¿Por qué es tan importante dominar el P&ID?
Cuando un operador, técnico o ingeniero entiende el P&ID del equipo que utiliza, puede:
Identificar rápidamente qué instrumentos están involucrados en una alarma.
Comprender la relación real entre sensores, válvulas, actuadores y la lógica de control.
Reconocer qué condiciones de proceso habilitan o bloquean una secuencia.
Verificar si una falla es de proceso, de instrumentación o de control.
Esto se traduce directamente en menos tiempo de paro y menos intervención innecesaria.

Un ejemplo muy común en planta
Supongamos una alarma de presión o flujo durante una etapa crítica del proceso.
Sin conocimiento del P&ID, normalmente ocurre lo siguiente:
Se revisa el HMI.
Se intenta reiniciar la alarma.
Se llama a mantenimiento o automatización.
Se pierde tiempo investigando “a ciegas”.
Con conocimiento del P&ID, el usuario puede:
Localizar de inmediato el transmisor exacto involucrado.
Identificar qué válvulas de proceso o de seguridad están asociadas a ese lazo.
Ver si existen interlocks con otros instrumentos.
Entender qué condición real está impidiendo continuar la operación.
En muchos casos, esto permite resolver la causa raíz en minutos, sin escalar el problema innecesariamente.

Impacto directo en operación y mantenimiento
Un equipo que domina la lectura de P&ID puede:
Diagnosticar fallas de manera estructurada.
Preparar mejor las intervenciones de mantenimiento.
Evitar manipulaciones incorrectas en campo.
Documentar de forma más clara los eventos durante auditorías o investigaciones.
En proyectos de retrofit, actualización de instrumentos o modificaciones de software, esta competencia se vuelve todavía más crítica, ya que el P&ID es el documento base para validar que el sistema realmente quedó conforme al diseño.

El problema más común
En muchos sitios, el P&ID existe…
pero no se utiliza como herramienta operativa.
Se guarda como documento de ingeniería y no como una guía práctica para:
operadores, técnicos, ingenieros de mantenimiento,ni personal de validación.
Nuestra propuesta de valor
Ofrecemos un adiestramiento práctico para usuarios de equipos Glatt, enfocado específicamente en:
cómo leer un P&ID de forma correcta,
cómo interpretar la instrumentación real del equipo,
cómo relacionar el P&ID con el HMI y la lógica de control,
y cómo usar el P&ID como herramienta para resolución de alarmas y fallas de proceso.
No es un curso teórico de simbología.
Es un entrenamiento orientado a la operación real del equipo.
Si tu equipo opera equipos Glatt y deseas mejorar la capacidad de diagnóstico, operación y soporte interno, con gusto podemos apoyarte con un programa de adiestramiento adaptado a tus equipos y a tu proceso.

Contactanos: https://pachecoandresen.com/servicios/





